Funciones y atribuciones
Coordinación General de Planeación y Evaluación (CGPE)
La CGPE es una dependencia adscrita a la Vicerrectoría Ejecutiva, encargada de coordinar, asesorar y apoyar las políticas institucionales en materia de procesos de planeación, desarrollo institucional, evaluación e información en la Red Universitaria.
Con base en un esquema de corresponsabilidad funcional en el que las actividades de la Administración General respondan a las necesidades de los Centros Universitarios y Sistemas, sin menoscabo de sus funciones de promoción, coordinación y control, fue que la Coordinación General de Planeación y Desarrollo Institucional se transformó en la Coordinación General de Planeación y Evaluación, tal como se resuelve en el Dictamen del H. Consejo General Universitario no. IV/2020/152, en el que se plasmó la Primera Fase de la reingeniería de la Administración General de la Universidad de Guadalajara y la modificación del Estatuto General de la Universidad de Guadalajara.
Asimismo, en atención a esta modernización para la eficiencia administrativa y la descentralización de procesos, y con el afán de que dejase de existir entre las dependencias de la Administración General duplicidad en funciones o niveles de competencias, y se simplificara el número de las mismas así como sus niveles jerárquicos, fue que se aprobó la Segunda Fase de la Reingeniería de la Administración General de la Universidad de Guadalajara, así como diversas modificaciones al Estatuto General y el nuevo Reglamento Interno de la Administración General de la Universidad de Guadalajara, mediante Dictamen no. IV/2021/498 del máximo órgano de gobierno institucional.
A partir de este, se define en el Capítulo V, artículo 63, que son atribuciones de la Coordinación General de Planeación y Evaluación, las siguientes:
-
Coordinar el proceso de integración, seguimiento y evaluación del Plan de Desarrollo Institucional, así como de los Planes de Desarrollo de los Centros Universitarios y Sistemas, y difundir los productos y resultados que de ello deriven;
-
Coordinar el diseño y evaluación de las políticas generales derivadas del Plan de Desarrollo Institucional, en concordancia con los escenarios y tendencias internacionales y nacionales, así como difundir sus resultados;
-
Coordinar la planeación, seguimiento, ejercicio y evaluación de programas institucionales, académicos y administrativos;
-
Identificar y difundir en la Red Universitaria programas para la procuración de fondos externos gubernamentales y no gubernamentales, así como establecer los lineamientos para coordinar su formulación y operación por las entidades de la Red Universitaria;
-
Coordinar el seguimiento y evaluación de metas académicas y financieras, de los proyectos institucionales financiados con fondos externos gubernamentales y no gubernamentales;
-
>Sistematizar la información y la estadística institucional para fungir como ventanilla única;
-
Promover la participación de la Universidad en comparativos nacionales e internacionales, así como coordinar las estrategias que favorezcan el resultado en éstos con las distintas entidades de la Red Universitaria;
-
Diseñar e implementar un sistema institucional de planeación, programación y evaluación, así como coordinar su operación;
-
Coadyuvar en la elaboración del proyecto del presupuesto anual de ingresos y egresos;
-
Promover una cultura de evaluación entre las diferentes entidades de la Red Universitaria, que conduzca el quehacer institucional rumbo a la mejora continua, y
-
Las demás que le confiera la normatividad aplicable.
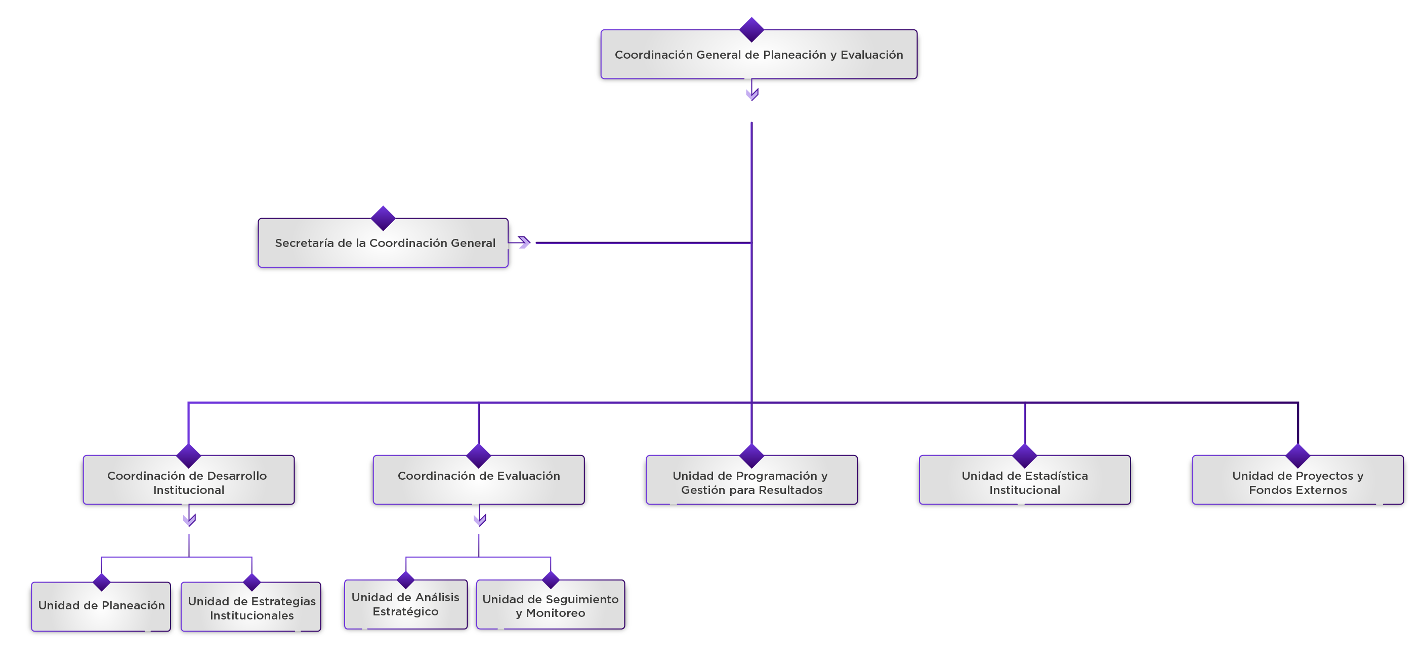
La Coordinación General de Planeación y Evaluación cuenta con las siguientes instancias:

